Grin Beauty: Skin Analysis App

Creating a destination for beauty and wellness

Grin Beauty App is a beauty mentor app that can detect skin/face conditions (moisture, dark eye circles, blemishes, pores, acne, etc) and give suggestions on how to get a healthier natural look without too much makeup but through a healthy lifestyle. (drink water, get more sleep…).

 

UI/UX

2022

01

The Problem

 

The gap between comparing photos to the original and after applying beauty filters reinforces insecurities.

There’s an argument about whether augmented reality makeup and auto-beautification features could lead to problems with self-esteem and self-worth in teens and young adults and damage young women’s perception of beauty.

A skin coaching app that utilizes face recognition technology to diagnose skin conditions and gives wellness advice accordingly.

A beauty mentor app that can detect skin/face conditions (moisture, dark eye circles, blemishes, pores, acne, etc) and give suggestions on how to get a healthier natural look without too much makeup but through a healthy lifestyle. (drink water, get more sleep…).

 

02

The Solution

03

UI/UX Process

 

Competitors Audit + Opportunity + Positioning

Grin Beauty is a no-makeup beauty brand that challenges the beauty standard of being polished and flawless. The brand will celebrate “authentic beauty” and “imperfection”, rather than covering faces with makeup, the brand wishes users to focus on skincare and a healthy lifestyle habit.

 

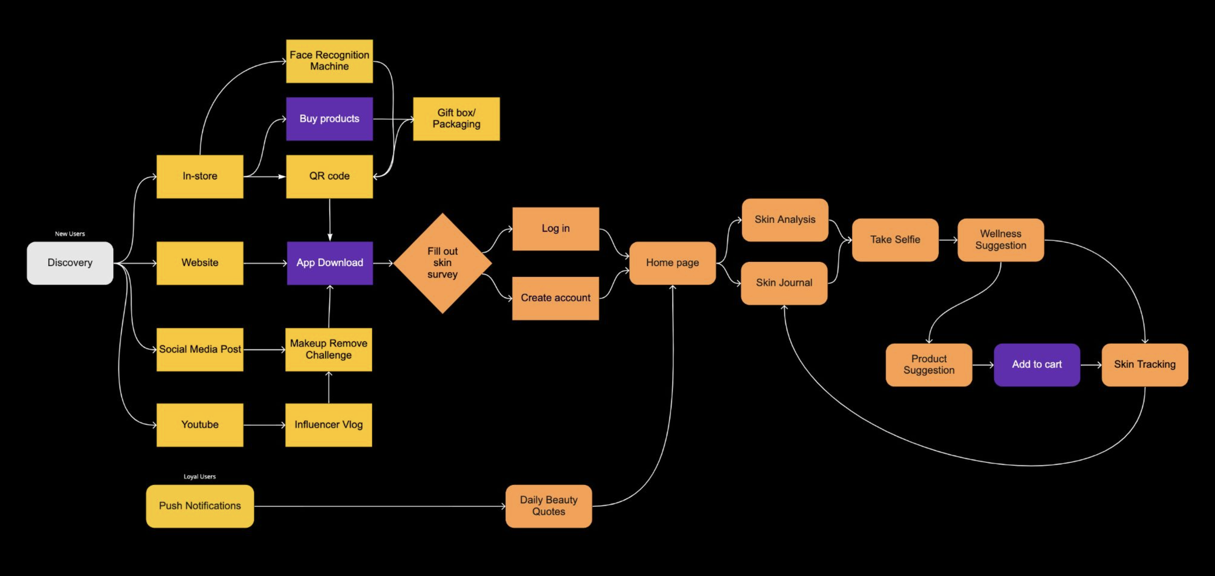
User Journey & Experience Map

To understand how users discover, adopt, and engage with the Grin Beauty app, I mapped both the customer journey and the experience flow across physical, digital, and emotional touchpoints.

The user journey map illustrates the step-by-step interaction from initial discovery through in-store experiences, social media touchpoints, app onboarding, skin analysis, and continuous engagement through tracking and product suggestions. This helped identify key conversion moments and opportunities for brand immersion.

The experience map aligns these actions with users’ goals, emotions, and expectations—revealing emotional highs and lows throughout their decision-making process. By uncovering moments of overwhelm during comparison stages and excitement post-analysis, I was able to refine features that reduce friction and enhance motivation, especially during onboarding and daily tracking.

04

Product Design

 

Key Features

  • Onboarding skin survey

  • Skin analysis

  • Skin journal

  • Skin insights

Onboarding Skin Survey

At the beginning of the using the app, you will be asked to fill out your skin goal, skin problems, skin types, etc. to personalize in-app service.

Skin Analysis

The app can detect skin/face conditions (moisture, dark eye circles, blemishes, etc.) and give suggestions on how to get a healthier natural look without too much makeup but by skincare routine or healthy lifestyle (workout, drinking water, getting more sleep), and a feature to connect with the nearby dermatologist and manage your visit.

Skin Journal

Users can track their skin condition, diet, body wellness, and makeup/skincare products they use everyday. By doing so, users can easily compare before and after photo and see progress if once making adjustment to their lifestyle.

Skin Insights

Users can track their monthly/weekly/daily skin conditions by viewing the insights statistic, and comparing skin conditions by different dates.

Previous
Previous

Furi

Next
Next

Sealoop